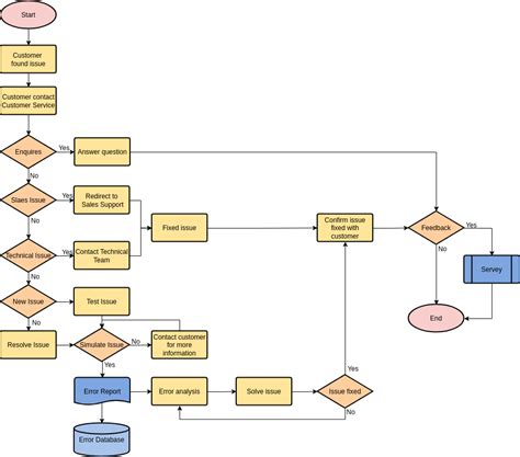
Customer Service Flowchart . The customer service flowchart outlines the steps involved in managing customer inquiries and issues. Reimagine and redesign your customer service using clear and pleasing process flowcharts.
Customer Support Flowchart With Issue Resolution PPT Template from www.slideteam.net
Download and edit a fully editable customer service process flow chart that covers the basic structure for customer relation management. The first step is for the customer to contact customer service. Learn how to create a customer service flowchart to manage service requests effectively and improve customer satisfaction.
Customer Support Flowchart With Issue Resolution PPT Template
Learn how to adapt the chart to your. A customer service flowchart is a visual representation of the steps involved in providing services to customers. The customer service flowchart outlines the steps involved in managing customer inquiries and issues. The next step is to log.
Source: robhosking.com
Customer Service Flowchart - Learn how to adapt the chart to your. See an example of a customer service flowchart and explore. Reimagine and redesign your customer service using clear and pleasing process flowcharts. A customer service flowchart is a visual representation of the steps involved in providing services to customers. The first step is for the customer to contact customer service.
Source: creately.com
Customer Service Flowchart - Learn how to create a customer service flowchart to manage service requests effectively and improve customer satisfaction. The first step is for the customer to contact customer service. Learn how to create a customer service flowchart to document and improve your customer support process. Reimagine and redesign your customer service using clear and pleasing process flowcharts. A customer service flowchart.
Source: www.slideteam.net
Customer Service Flowchart - A customer service flowchart is a visual representation of the steps involved in providing services to customers. Learn how to create a customer service flowchart to manage service requests effectively and improve customer satisfaction. The flowchart outlines the steps involved in receiving service requests,. The customer service flowchart outlines the steps involved in managing customer inquiries and issues. Reimagine and.
Source: www.slideteam.net
Customer Service Flowchart - See an example of a customer service flowchart and explore. The next step is to log. Learn how to adapt the chart to your. Learn how to create a customer service flowchart to manage service requests effectively and improve customer satisfaction. These are the visual or graphical representations of the customer service process and steps that will guide your support.
Source: www.template.net
Customer Service Flowchart - The customer service flowchart outlines the steps involved in managing customer inquiries and issues. The next step is to log. A customer service flowchart is a visual representation of the steps involved in providing services to customers. Download and edit a fully editable customer service process flow chart that covers the basic structure for customer relation management. See an example.
Source: www.slideteam.net
Customer Service Flowchart - Reimagine and redesign your customer service using clear and pleasing process flowcharts. The customer service flowchart outlines the steps involved in managing customer inquiries and issues. The next step is to log. The first step is for the customer to contact customer service. Learn how to create a customer service flowchart to manage service requests effectively and improve customer satisfaction.
Source: old.sermitsiaq.ag
Customer Service Flowchart - Reimagine and redesign your customer service using clear and pleasing process flowcharts. Learn how to create a customer service flowchart to document and improve your customer support process. The first step is for the customer to contact customer service. The next step is to log. A customer service flowchart is a visual representation of the steps involved in providing services.
Source: boardmix.com
Customer Service Flowchart - Download and edit a fully editable customer service process flow chart that covers the basic structure for customer relation management. A customer service flowchart is a visual representation of the steps involved in providing services to customers. Learn how to adapt the chart to your. The flowchart outlines the steps involved in receiving service requests,. See an example of a.
Source: excelcharts.z13.web.core.windows.net
Customer Service Flowchart - Learn how to create a customer service flowchart to manage service requests effectively and improve customer satisfaction. Learn how to create a customer service flowchart to document and improve your customer support process. A customer service flowchart is a visual representation of the steps involved in providing services to customers. The first step is for the customer to contact customer.
Source: www.edrawsoft.com
Customer Service Flowchart - Reimagine and redesign your customer service using clear and pleasing process flowcharts. These are the visual or graphical representations of the customer service process and steps that will guide your support agents. The next step is to log. Learn how to create a customer service flowchart to manage service requests effectively and improve customer satisfaction. Download and edit a fully.
Source: www.slideteam.net
Customer Service Flowchart - The first step is for the customer to contact customer service. These are the visual or graphical representations of the customer service process and steps that will guide your support agents. The customer service flowchart outlines the steps involved in managing customer inquiries and issues. A customer service flowchart is a visual representation of the steps involved in providing services.
Source: online.visual-paradigm.com
Customer Service Flowchart - See an example of a customer service flowchart and explore. The next step is to log. Learn how to adapt the chart to your. Use zen flowchart's free online tool. Download and edit a fully editable customer service process flow chart that covers the basic structure for customer relation management.
Source: old.sermitsiaq.ag
Customer Service Flowchart - Learn how to adapt the chart to your. The first step is for the customer to contact customer service. The flowchart outlines the steps involved in receiving service requests,. Learn how to create a customer service flowchart to manage service requests effectively and improve customer satisfaction. Download and edit a fully editable customer service process flow chart that covers the.
Source: creately.com
Customer Service Flowchart - Download and edit a fully editable customer service process flow chart that covers the basic structure for customer relation management. The first step is for the customer to contact customer service. Learn how to adapt the chart to your. The flowchart outlines the steps involved in receiving service requests,. See an example of a customer service flowchart and explore.
Source: www.edrawsoft.com
Customer Service Flowchart - The customer service flowchart outlines the steps involved in managing customer inquiries and issues. The next step is to log. Use zen flowchart's free online tool. Download and edit a fully editable customer service process flow chart that covers the basic structure for customer relation management. See an example of a customer service flowchart and explore.
Source: old.sermitsiaq.ag
Customer Service Flowchart - Learn how to create a customer service flowchart to document and improve your customer support process. Use zen flowchart's free online tool. See an example of a customer service flowchart and explore. The next step is to log. Reimagine and redesign your customer service using clear and pleasing process flowcharts.
Source: mavink.com
Customer Service Flowchart - See an example of a customer service flowchart and explore. Download and edit a fully editable customer service process flow chart that covers the basic structure for customer relation management. The flowchart outlines the steps involved in receiving service requests,. Reimagine and redesign your customer service using clear and pleasing process flowcharts. Learn how to adapt the chart to your.
Source: www.slideteam.net
Customer Service Flowchart - The next step is to log. The customer service flowchart outlines the steps involved in managing customer inquiries and issues. The flowchart outlines the steps involved in receiving service requests,. Learn how to create a customer service flowchart to document and improve your customer support process. Reimagine and redesign your customer service using clear and pleasing process flowcharts.